Environment 環境

第三者検証

サステナビリティ - 第三者検証 のページです。

第三者検証

第三者検証

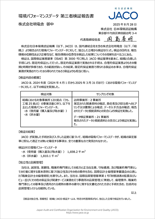
2024年度の環境パフォーマンスデータについて、より正確で信頼性の高いデータを公開するため、(株)日本環境認証機構により審査を受けました。

今年度から新たにScope3の対象カテゴリを追加しました。今後も検証対象のさらなる拡大を検討していきます。

Third-Party Verification
Third-Party Verification

画像をクリックすると、拡大表示されます。

対象項目

温室効果ガス排出量 算定範囲
Scope 1 15,629 t-CO2 明電舎及び国内のグループ会社の事業活動に伴う、2024年4月1日から2025年3月31日までのScope1及びScope2温室効果ガス排出量
Scope 2 25,536 t-CO2
(ロケーション基準)
15,475 t-CO2
(マーケット基準)
Scope 3 カテゴリ1-8、11-13 5,080 kt-CO2 明電舎の事業活動に伴う、2024年4月1日から2025年3月31日までの期間の各カテゴリの排出量(算定範囲は、明電舎の定義に基づく)
使用量
(購入量及び取水量)
1,698.2 千m3 明電舎及び国内のグループ会社の事業活動に伴う、2024年4月1日から2025年3月31日までの水使用量(購入量及び取水量)
排水量 1,810.1 千m3 明電舎及び国内のグループ会社の事業活動に伴う、2024年4月1日から2025年3月31日までの排水量

横スクロールしご確認ください

評価基準

ISO14064-3及びISAE3000に則したJACO検証基準

ISAE3000:
国際保証業務基準第3000号
ISO14064-3:
温室効果ガスに関する主張の妥当性確認及び検証のための仕様並びに手引
株式会社明電舎 広報・IR部 広報・IR課